Design Thinking facilitation

Helping passengers with travel preparations

A Design Sprint and implementation track to discover how personalization can help passengers to be travel-ready.

For Air France - KLM

The challenge.

Air France - KLM wants to ensure passengers can travel from A to B. Sometimes this requires helping passengers prepare travel documents or assisting with a disrupted flight itinerary.

My activities.

Activities led, produced, or delegated by me.

    • Design Sprint exercise preparation and facilitation

    • Challenge framing

    • Design Sprint planning and team composition

    • Stakeholder alignment

    • Progress updates to (senior) management

    • Creating Design Sprint briefings

    • Stakeholder interviews

    • User research (co-produced with the researcher)

    • Low and hi-fi UI design

    • User tests and analysis reports

    • User research tracks

    • Storyboarding

Measurable challenges.

Aligning stakeholders on the problem in numbers and setting measurable goals.

65%

Passengers must fulfil certain documentation requirements to be permitted to board.*

39%

Communication about travel documents yields ineffective results.*

60%

Calls to the call centre are about travel requirements or disrupted travel plans.*

*Metrics are related to specific periods in time, flight routes or based on an estimation.

Strategic Design Sprints.

Customer intimacy

Personalization is a strategic theme within Air France - KLM, as it is an effective business strategy to which the design can contribute meaningfully.

66%

Of customers expects personalised communication.

10-15%

Potential increase of revenue through personalised offers.

Discovery research.

Research methods.

To empathize with passengers and other end-users, we conducted extensive desk research as well as:

5x

Interviews with service agents.

6x

Interviews with passengers.

4x

Research analysis workshops.

Key research insights.

These are some research highlights from the research tracks. All the insights are documented in reports for future reference.

Assurance

Preparing travel documents can be stressful and time-consuming. Passengers seek confirmation that they took the correct steps.

Authority

Passengers consult sources with authority. Intelligent sources that they trust to be correct.

Guidance

Passengers prefer real humans who can guide their choices to solve problems.

Options

Passengers crave control and prefer to weigh different options. Making choices for them can lead to frustration.

Journey mapping.

Single source of truth.

Journey maps help to create a deep understanding of how passengers interact with various touchpoints. These journey maps proved valuable in the following ways: 

Passenger insights

Valuable insights into passengers' emotions, motivations, pain points, and needs at each journey stage.

Cross-functional alignment

A holistic passenger experience overview helps break down organizational siloes and promote collaboration.

Identify opportunity areas

Discovering critical stages in the passenger journey in which we want our solution to provide solace.

Validating the solution.

Prototyping.

A low-fidelity prototype of the final solution. Used for validating Design Sprint assumptions.

Prototype 1

Assist passengers in ensuring they have the necessary travel documents.

Prototype 2

Guiding passengers through their disrupted flight itinerary.

Validating assumptions.

During 2 studies, 12 passengers partook in a series of usability tests and in-depth interviews. All the insights are documented in reports for future reference.

Personalization

Passengers appreciate the personalized and contextualized guidance and information.

Information is king

Content must be complete. If the passengers has remaining questions she will contact a call center.

Snackable content

Copy should be precise, glanceable, non-conflicting, and simple to read.

Sense of control

Respondents appreciated that the solutions gave them control during moments of uncertainty.

Implementation & solution highlights.

After the Design Sprints, extensive stakeholder management was undertaken to get a minimal viable product (MVP) built. In parallel, I led a design effort to refine the concept - based on our validation findings. 

Proactive push communication.

  • Informing passengers across the journey

  • Guiding passengers to the assistive flow

Orchestrated push communication (light mode).

Orchestrated push communication (dark mode).

Dynamic user interface.

  • AI-powered 'Travel ready' hub for web and app

  • Notifying passengers of pending actions

  • Adapting to passenger's actions and context

Travel hub with pending ‘travel documentation’ actions.

Travel hub with pending ‘manage missed connection’ actions.

Travel hub without pending actions. Passengers are ‘travel ready’.

Assistive flows.

  • Guiding passengers through completing a pending action - step by step

Assistive flow helps passengers with providing correct travel documents.

Assistive flow helps passengers with managing their missed connections.

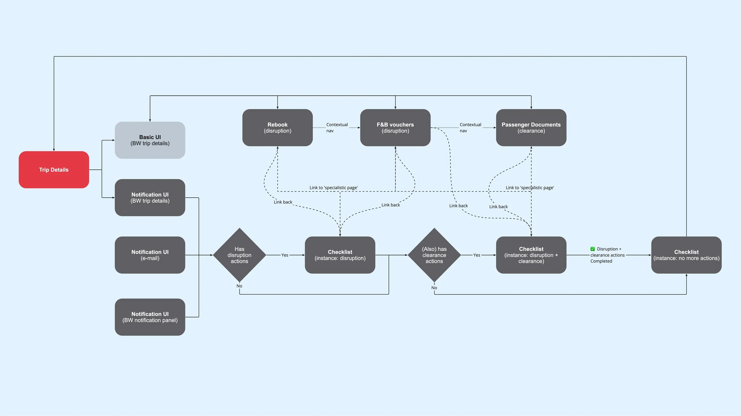
Wireflow.

A wireflow is used to show how different applications work together. This wireflow played a significant role in aligning cross-functional teams.

Wireflow representing the MVP.

The (initial) impact.

After release, the MVP proved to be delivering value. Despite the minimal functionality, it has shown to have a positive impact on passengers preparation of travel documents. 

+50%

Engagement on the assistive flow where passengers can upload their travel documents.

+10%

Increase of passports details that are provided as a result of notifying and guiding passengers.

+1.000

Warnings to passengers that their travel document is expired. Enabling them to, in time, arrange a new one.